

記者陳正芬/雲林報導
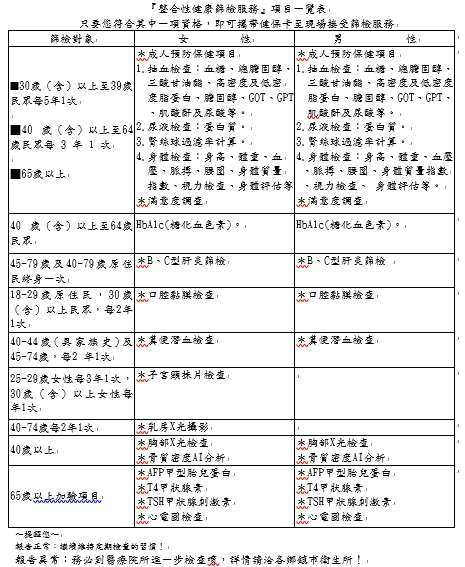
雲林縣衛生局為守護鄉親健康,每年於各鄉鎮市偏遠地區辦理「相招來檢查 身體卡麥差」整合性社區健康篩檢,今年一月五日起結合六家責任醫院及基層醫療診所共辦理廿四場次成人健檢等,另六十五歲以上民眾增加長者健康檢查,民眾可選擇鄰近住家社區健康篩檢站檢查,顧健康。
世衛組織指出,吸菸、缺乏運動、不健康飲食及不當飲酒等危險因子,易造成民眾常見的高血壓、糖尿病、心臟病及中風等血管性疾病發生,依衛福部國民健康署一一二年度成人預防保健服務資料統計結果,雲林縣四十歲以上三高異常率分別為高血壓三十九點八六趴、高血糖十六點八五趴、高血脂廿六點七八趴,顯示近三成民眾檢查數值有異常情形。
縣長張麗善呼籲民眾日常應落實健康生活好習慣,包含均衡飲食、規律運動、定期量測體重及血壓,戒除菸檳酒及定期健檢等,遠離慢性病及癌症威脅,邀請鄉親作伙「相招來檢查 身體卡麥差」,詳細內容及時間公告於雲林縣衛生局全球資訊網或洽各鄉鎮市衛生所,請符合健康篩檢服務項目民眾踴躍參加。
