
記者陳建興/台北報導
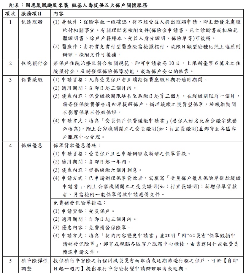
鳳凰颱風來勢洶洶,中央氣象署已發布陸上颱風警報,為因應颱風及其外圍環流可能帶來的強陣風、豪雨等衝擊,凱基人壽秉持關懷保戶、提供全方位保障的服務精神,主動關懷各地保戶受災狀況,給予必要之協助,第一時間迅速推出「快速理賠」、「住院預付金」、「保費緩繳」、「保服優惠」及「旅平險彈性調整」等五大保戶關懷服務 (詳見附表),讓保戶能獲得即時安心的保險支援,一同度過風災難關。
凱基人壽保戶若在此次風災中受傷需住院治療或不幸身故,保險事故一經確認,凱基人壽即啟動「快速理賠」,有關理賠需檢附文件,可於給付完成後再行後補;若保戶住院治療且符合相關規範,可申請最高10日,上限新臺幣6萬元之「住院預付金」,及時發揮保險保障功能,成為保戶安心的依靠。
此外,凱基人壽表示,凡各地政府單位人事行政局公告之停班停課之範圍,或能提出公家機關開立之受災證明(如:村里長證明)的災區保戶,在「保費緩繳」部分,續期保費應繳日期於即日起三個月內者,可提出申請,完成後即可將保費繳款期限延長至應繳日起算三個月。在「保服優惠」部份,自即日起至一年內已申請辦理或新增之保單貸款,提供緩繳六個月利息優惠;凡受災地區之保戶若因風災導致保險單遺失或毀損,自即日起三個月內,均可向凱基人壽申請辦理免費補發保險單。
凱基人壽也提供「旅平險彈性調整」則針對因風災使旅遊行程延期或取消,且已投保凱基人壽旅行平安險的保戶,可於即日起一週內提出契變申請辦理取消或延期。上述相關服務詳情可洽詢業務員、客戶服務專線(0800-098-889)及各地客戶服務中心。

凱基人壽提醒民眾,應隨時注意颱風最新動態,並注意自身安全及做好防颱準備,平日可定期疏通社區水溝,颱風來臨時要將家中懸掛物與門窗固定好,且備妥防災用品。居住在低窪或土石流潛勢地區民眾,可先暫時撤離至安全地方,並盡量避免於颱風期間從事登山、溯溪、觀潮、戲水、釣魚等活動。保險的本質是預先準備、分散風險,在遇到危難時能夠有充足的保障度過難關,民眾亦可檢視自身需求,加強保障。

