
記者吳靈芬∕台北報導
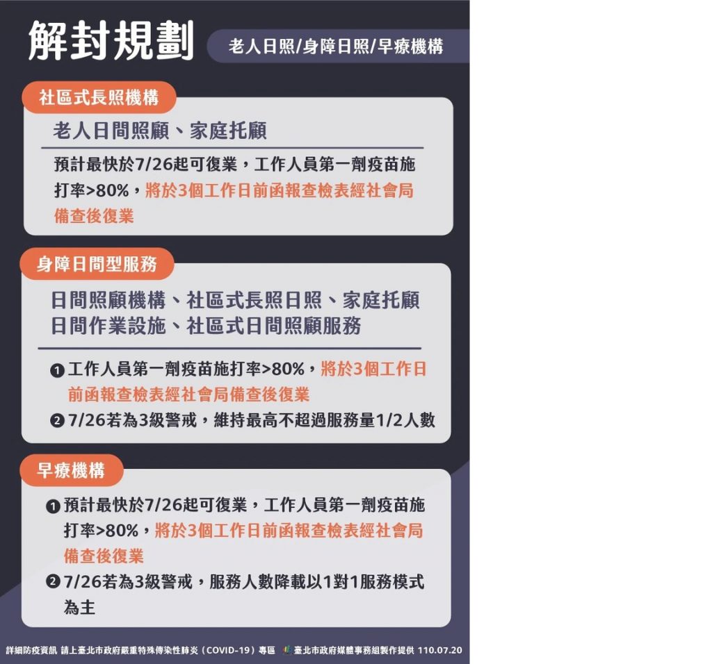
面對疫情趨緩,北市府廿日宣布新微解封措施,針對老人日照、身障日照及早療機構相關鬆綁,社會局長周榆修說,相關工作人員第一劑疫苗施打率大於八成以上,若沒打疫苗,首次服務須提供三天內的快篩陰性證明;並在三個工作日前函報查檢表經社會局備查後,最快廿六日即可復業。
周榆修昨天在北市府防疫記者會中提出有關老人日照、身障日照、早療機構相關喘息提供服務的規劃,他表示,這三項的照顧機構,指導原則是依中央已經公布的解封條件與指引,工作人員疫苗施打率必須達八成;若沒打疫苗,首次服務須提供三天內的快篩陰性證明;相關工作人員跟服務對象含陪同照顧者,第一季接種未滿十四天或沒有接種者,三級期間每周都要自費快篩。
周榆修說,北市在指引原則上具體公布,老人日照預計最快七月廿六日開始可以收托,工作人員第一劑疫苗施打率必須大於八成,機構在開業前三個工作日,必須函報社會局備查才能復業。
身障日間型的服務,包括日間照顧機構、社區式長照日照、家庭托顧、日間作業設施、社區式日間照顧服務,周榆修說,早先為了考慮照顧壓力,有將身障日間照顧以降載二分之一收托的方式提供服務,七二六若維持三級警戒,就維持二分之一降載收托,其他部分依照中央指引。
早療機構部分,對於工作人員疫苗施打率八成的要求是一樣的,且要在三個工作天前函報社會局備查。七二六若維持三級警戒,仍以一對一服務模式為主。


