
記者黃秋儒/新北報導
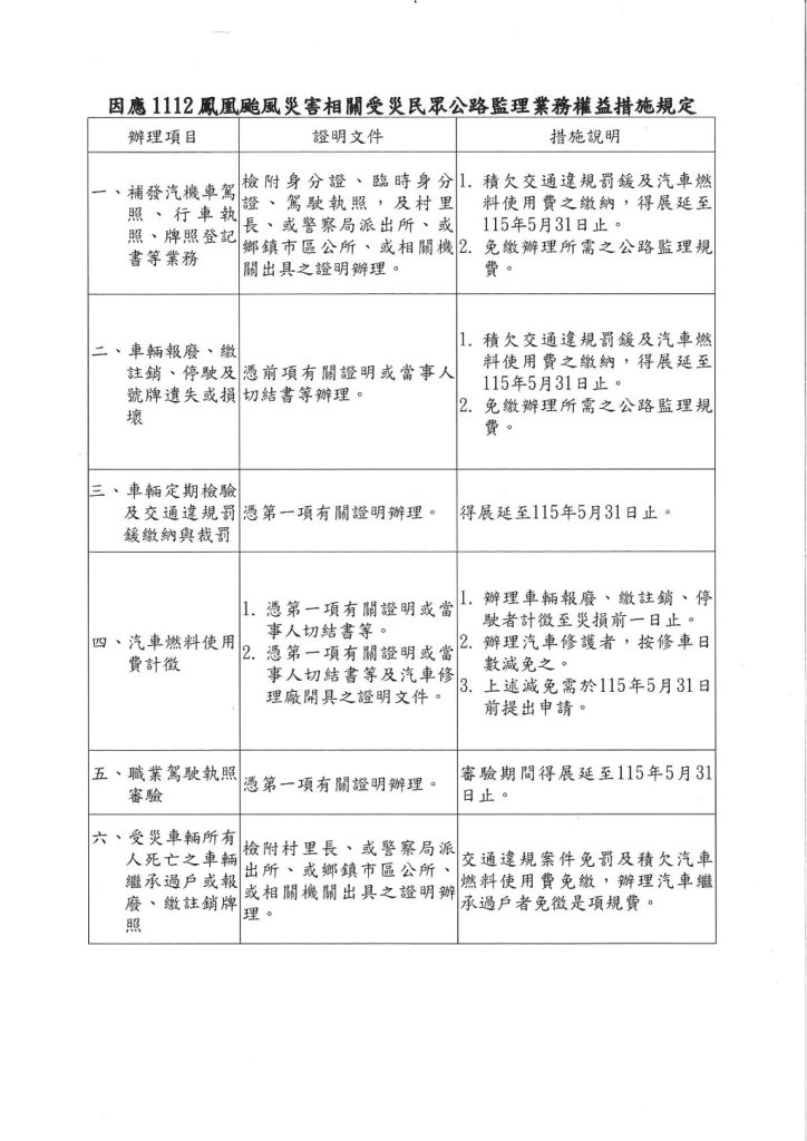
11月12日鳳凰颱風肆虐影響臺灣,造成部分地區災情嚴重,為照顧災區民眾權益,公路局公布「因應1112鳳凰颱風災害相關受災民眾公路監理業務權益措施規定」,受災民眾只要持有村里長、警察局、派出所、鄉鎮市區公所或相關機關出具之證明,相關包含「補發汽機車駕照、行車執照、牌照登記書」、「辦理車輛報廢、繳註銷、停駛及號牌遺失或損壞」、「車輛定期檢驗」、「交通違規罰鍰繳納、裁罰及汽車燃料使用費繳納」、「職業駕駛執照審驗」等監理事宜,均可展延至115年5月31日前向公路監理機關申辦。

臺北區監理所提醒,如因颱風以致車輛受損需辦理報廢、繳註銷、停駛者,汽車燃料使用費計徵至災損前一日止;辦理汽車修護者,憑汽車修理廠開具之證明文件,按修車日數減免之,也請民眾於115年5月31日前提出申請。
另如有受災車輛所有人死亡,親屬辦理車輛繼承過戶或報廢、繳註銷牌照者,交通違規案件免罰及積欠汽車燃料使用費免繳,辦理汽機車繼承過戶者免徵該項規費。
